Open login
Close login
close
登入 亞洲大學外國語文學系
Username
Password
登入
忘記密碼?
請登入以管理網站,按下開啟登入視窗
home
亞洲大學外國語文學系
Google Search
Language
繁體中文
简体中文
English
登入
Language
繁體中文
简体中文
English
Open login
:::
亞洲大學
|
管理暨社會科學學院
|
圖書館
|
美術館
|
附屬醫院
亞洲大學外國語文學系
Toggle navigation
MENU
:::
最新消息
外文系校園新聞
本系教授專書著作
未來出路
活動花絮
學系簡介
學系簡介
系主任歡迎詞
教育目標
本系優勢
創新教學
PBL教學法
遠距教學
磨課師
翻轉教室
教學特色
學生照顧
組織架構
行事曆
交流聯絡
師資陣容
專任教師
兼任教師
第二外語師資
業界師資
課程規劃
大學部課程規劃
碩士班課程規劃
跨域學習
輔系
雙主修
他系專長學程
跨領域學程
法令規章
學習資源
海外學習
海外交換
海外實習
國際志工
國際事務處
實習與就業
國內實習
品牌實習保證就業
產學合作案
企業參訪
就業訊息
下載專區
系友專區
系友會簡介
畢業生流向調查
系友交流平台
高中生專區
高中生專區 最新資訊
關於我
非讀不可的理由
愛上我
圈粉影片區
各類招生訊息
入門秘笈
面試技巧面面觀
專業證照
Q&A
首頁
最新消息
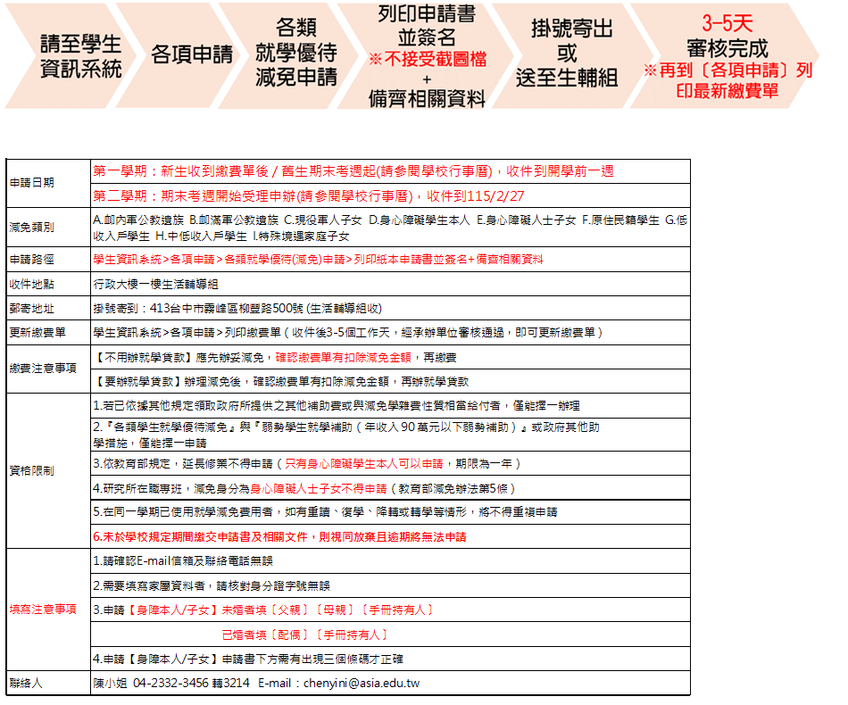
114-2 辦理就學優待(減免)學雜費事宜 (申請自114年12月22日至115年2月27日止)
2025-12-24
洪瑩婕
減免申請步驟
Share
Tweet
Print this page